Merely Human
  • Home
  • Society
Sign in Subscribe
Society

Our Inextricable Interconnectedness or The Myth of Independence

It's something that's been known in Buddhism for thousands of years: we are all connected. And not just we humans, all things. All of existence is interconnected. We—all humans, animals, plants, rocks, dirt—are all made up of the same discrete building blocks of matter
19 Apr 2025 10 min read
Society

What Are We All Working Towards?

It's easy to be dismissive of this big question as philosophical to the point of being meaningless. Or we can reframe the question as asking about ourselves specifically. But I see this big question as being supremely practical. If we as individuals have goals, have things we want
12 Mar 2025 4 min read
Want to Change the World? There's Nothing to It
Society

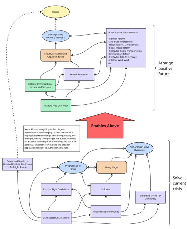
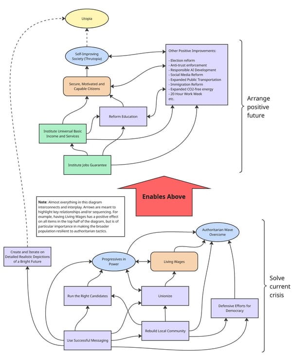
Want to Change the World? There's Nothing to It

The previous article in this series described how our society is stuck in a vicious cycle of increasing production and accumulation. But we want to break this cycle for good and create a virtuous cycle of Make Improvement -> Live Better Lives -> Make More Improvements in its
05 Mar 2025 6 min read
Society

Embrace the Self-Improving Society by Rejecting Pizza Optimization

For almost 10 years now, when I consider the subject of our society and the state of the world today, I keep coming back to a single concept: why isn't everyone in the world working to improve it? This is obviously an extremely difficult and complex question to
05 Mar 2025 6 min read
Basketball Hoops and Societal Dissonance
Society

Basketball Hoops and Societal Dissonance

After moving back to the United States four months ago, I noticed that as time passed, I began fixating on the basketball hoops I saw during my morning walks around my parents' suburban neighborhood. Initially, it was great just to be back with my parents, my brother, and my
24 Feb 2025 12 min read
Page 1 of 1
Merely Human © 2026
  • Sign up
Powered by Ghost