Want to Change the World? There's Nothing to It

Want to Change the World? There's Nothing to It
Mapping the path to a self-improving society

The previous article in this series described how our society is stuck in a vicious cycle of increasing production and accumulation. But we want to break this cycle for good and create a virtuous cycle of Make Improvement -> Live Better Lives -> Make More Improvements in its place. So how do we actually create this cycle? I'll cut to the chase and then explain the reasoning behind my proposed solutions. We only need to do two things: ensure people's basic needs are met (clean air, clean water, healthy food, comfortable housing, required clothing, healthcare [physical and mental], digital connectivity, transportation, community) and help them fully develop their capacity for compassion, curiosity and reasoning. What this would mean in practice would be expanding programs to provide these basic services (likely including direct cash transfers) and reforming education from the ground up (prioritizing social-emotional learning). No problem.


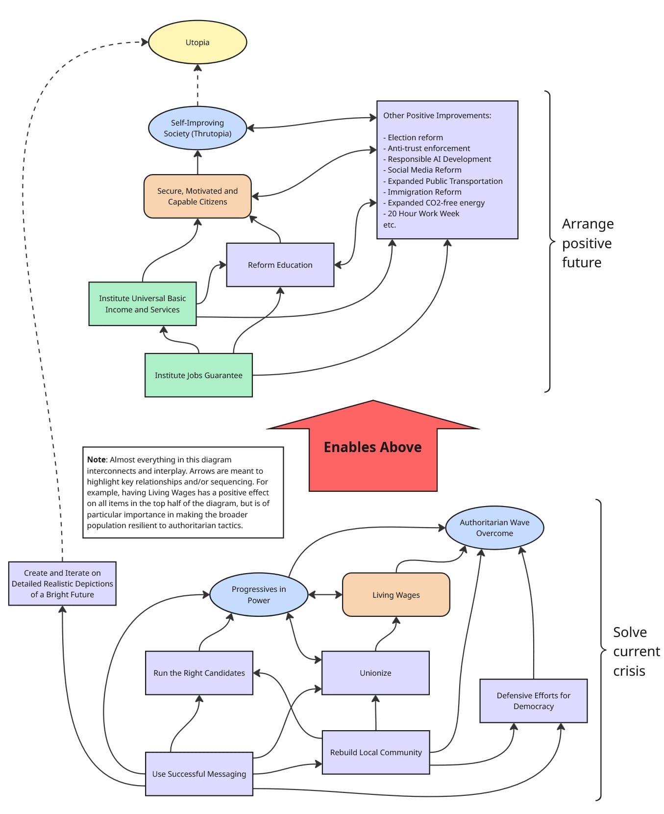
Side note: in addition to the two steps above enabling the virtuous cycle, I believe a third step is necessary to provide a guiding light, leading this self-improving society steadily toward an near-unimaginably wonderful future. A coarse simplified diagram attempts to capture the concept below.

Wonderful World

^

Depictions of a Bright Future

^

Self-Improving Society

^

Universal Basic Income and Services | Education Reform

Ok, back to steps 1 and 2.


Let's define what we want to be happening—let's define a much better situation for our society, rather than it having a vicious cycle. Let's imagine what a virtuous cycle would look like. In this case, we'd have a society that is constantly seeking to improve itself, to improve the lives of all living within it for today and for all future days to come. This society would constantly be seeking to evolve and would embrace change and attempt to iterate on new ideas and incorporate positive results as quickly as it possibly could, a truly self-improving society.

Our society is nothing more than the combined ideas and efforts of all of us, so for our society to exist in this way, the vast majority of individuals in our society must be thinking and acting accordingly. They must desire to live in a society like this and make effort on a daily basis to help create this society. The question then becomes: how do we create individuals like this? Or rather, how do we allow individuals to be like this? How do we shape the world to encourage individuals to take on the necessary mindset and enable them to act?


For people to engage with a concept like this, they need to have a substantial amount of stability and security in their personal lives. If their existence is being threatened on a regular basis, if they feel like they have to worry about what they need to survive to have a decent life, it's going to be near impossible to get people to engage with an effort of this magnitude and duration. This is why we have to ensure everyone's basic needs are fulfilled. One way to do this would be to expand existing programs; however, I actually think that leads to a significant amount of waste. What I think would be a much better solution is to trust that individuals know what is best for them, what they need to have stability and comfort in their lives. To do this, I would propose giving everyone a monthly allowance that is more than sufficient to have all of these needs met beyond what public services are currently offered. I'd expect a combination of an allowance and expanded services to be the ultimate solution.

With these needs met, everyone would have the physical and emotional security of their existence being protected. This would allow them enormously improved mental clarity and ability to spend their time how they see fit. It would give them time to properly stay informed of issues that are relevant to them and to connect and cooperate with those who share their same interests and goals. We'd also be free of a huge administrative burden of trying to dole out all the services and goods that every individual requires to meet their needs from the top down.


Half of the problem would then be solved: people being secure in their existence, having the time and space to act as they see fit. This leads us to the other half of the solution: what is guiding how they spend their newfound time and independence? Here we must also stop and answer an important question: what kind of person would best support a society that's continually attempting to improve itself, to improve the lives of all current and future beings on our planet? This person would be kind, wise, loving, empathetic, curious, understanding, patient, independent, optimistic, critically minded, knowledgeable across a broad range of subjects, and have a wealth of experiences.

There aren't many ways that our thoughts, and even our way of thinking, are influenced. We are influenced by those immediately around us, the media, and our previous education. We obviously can't instantly change the minds of everyone in local communities, and the media landscape has become so fractured due to the internet and social media that it'd be nearly impossible to capture enough people's attention for the sustained period of time needed in order to help them build these characteristics. It is therefore imperative that we use public education to mold them into people who embody those ideals. It's only during childhood public education that we have a consistent environment through which we can discover the world and ourselves. It's also conveniently during the most formative years of our existence and will therefore have the greatest effect. If we're looking for an opportunity to create humans that are consistently the best versions of ourselves, it's through education.

I anticipate that reformed public schools would features things like: social-emotional learning, integrated subjects and practical life skills. Social-emotional learning would be prioritized over increasing knowledge as relating to others and friendly resolution of conflicts (include inner conflicts) is a prerequisite for being able to skillfully integrate any new knowledge and of paramount importance for the creation of our virtuous cycle. However knowledge of our live sand the world is incredibly important, and I'd expect knowledge delivery to occur in much more integrated and engaging forms. Why do we divide school into subjects like math, history, science, English, etc.? It seems to me it's for convenience rather than effectiveness. With the world being so incredibly complex, with all its aspects touching all others, shouldn't knowledge be imparted similarly? And call me a nerd, but if I went home after school and spent hours reading Wikipedia, I'd have to say something was missing in the excitement and clarity of the presentation of new info. And why doesn't school prepare us for more practical aspects of life? Things like: career planning, personal finance and media literacy were woefully neglected as part of my public school experience.


Yes, I proposed only two solutions to what seems like an impossibly difficult thing to achieve. But these two solutions are extremely difficult to implement. Building off of existing research and planning, getting buy-in from necessary parties, implementing on an extremely small scale and slowly increasing—this will take decades. But it's well worth the time and effort. We're talking about fundamentally changing a significant portion of our society so that our society starts looking after itself. I'm confident that with this cultural shift, with this change in mindset of the majority of individuals, will come incredible results.

It's an extremely difficult exercise for us to determine what steps will need to be taken by our society when everyone starts thinking this way. What will everyone agree on as far as next steps for our society? How do we want our society to evolve? What will our priorities be? What new problems will they face? How will they meaningfully incorporate technological advancement? How will they structure our government to ensure that both the interests of the majority and minority are respected?

I don't have the answers to these questions, but as I've mentioned, I trust in human nature. I trust that given the right environment, we become truly incredible beings. I trust that with millions and billions of humans cooperating with good intentions, a wonderful world will result for all. Determining exactly what that world is and how to get there will be their task. Ours is to help them start on that path. The state of humanity is sometimes compared to the adolescence of a single human. And just like that teenager, humanity needs a guiding hand. What makes it so difficult for humanity is that this guide has to come from within us. We have to be our own mentor.

It's by no means an easy task. It requires significant self-reflection and endurance, but we can do this. We can give this gift of guidance, of setting us on the right track, to our children and their children and all generations who follow us. Our ancestors struggled significantly to bring us to this point. We're still flawed as they were, but we can start a virtuous cycle of redemption. Let's make good on their efforts and let the transition from humanity's adolescence into its adulthood start with our generation, here and now, with strong resolve and a bit of imagination.